О компании О компании Написать директору Написать директору

Ваш регион определился как:
Москва и обл.

или
Выберите другой регион

Построение и автоматизация процессов управления ресурсами в компании «ЛИИС Инженерные решения

О проекте и заказчике

Компания «ЛИИС Инженерные решения» более 15 лет занимается проектированием и интеграцией сложных инженерных систем, а также разработкой современных SaaS и IT-решений для людей и бизнеса. В портфолио компании более 500 проектов, среди которых бизнес-центры, спортивные объекты и офисы, создание мультимедийных комплексов и выставочных пространств, а география проектов распространяется не только на Москву и Санкт-Петербург, но и на Алтай, Сахалин, Красноярский край, Краснодарский край и ХМАО.

Цели и задачи проекта

1 Повысить эффективность учета и контроля МПЗ на всех этапах выполнения работ в группе компаний.
2 Оперативно формировать достоверные отчеты по бюджетам проектов и исключить использование электронных таблиц.

Специалисты подберут продукт под ваши задачи

Вы всегда можете получить дополнительную информацию по продукту на открытой презентации у вас в офисе или по скайпу. Мы подберем продукт, который будет подходить вашему бизнесу.

Заказать консультацию

Описание проекта

До начала проекта для ведения оперативного и управленческого учета сотрудники компании использовали электронные таблицы. Это усложняло процедуру контроля, увеличивало время на обработку данных и в результате создавало сложности не только для управления МПЗ и получения фактических данных по бюджету в компании, но и для принятия управленческих решений. Для реализации планов по развитию компании было принято решение о внедрении программных продуктов БИТ.СТРОИТЕЛЬСТВО и БИТ.ФИНАНС . Выбор данных решений также был обусловлен тем, что сотрудники компании, отвечающие за ведение учета и отражение результатов деятельности, имеют значительный положительный опыт работы с конфигурациями 1С, а выбранные решения разработаны на основе этой системы.

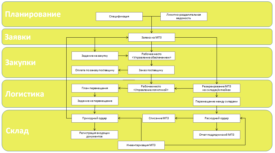
Внедрение модуля «Снабжение и склад»

В результате проведенного анализа были определены основные моменты, которые требовали модификаций функционала модуля, сохранив при этом логику типового решения.

Во время внедрения были выполнены необходимые настройки и доработки функционала модуля: добавлен учётный документ - «Спецификация», между документами этапа планирования, этапа закупки и этапа использования МПЗ были созданы дополнительные связи с целью повышения удобства учета и получения дополнительных возможностей в части контроля МПЗ. В ходе внедрения также были разработаны дополнительные отчеты и печатные формы: по Спецификациям, по заявкам на МПЗ, по Заказам поставщику, по анализу остатков МПЗ, по план-фактному анализу. Для удобства сотрудников компании разработаны формы подбора по документам учёта движения МПЗ.

Важным этапом внедрения программного продукта было моделирование учета МПЗ на тестовых данных, которое позволило получить систему, полностью соответствующую специфике и требованиям компании в части учетных задач по МПЗ.

Таким образом, внедрение программного продукта БИТ.СТРОИТЕЛЬСТВО/Снабжение и склад позволило оптимизировать учет МПЗ и других элементов бизнес-процессов компании, упростить работу пользователей с программой и повысить оперативность решений, принимаемых в ходе деятельности.

111.PNG

Внедрение БИТ.ФИНАНС

Процесс внедрения решения БИТ.ФИНАНС включал несколько этапов, связанных с анализом бизнес-процессов и потребностей компании, настройкой функционала модуля и его интеграцией в работу сотрудников.

На первом этапе были проведены консультации с представителями «ЛИИС Инженерные решения» и специалистами «Первый БИТ» для изучения потребностей компании и выявления основных проблем, которые требуют решения в рамках бюджетирования и планирования. Были выработаны алгоритмы для эффективного использования функционала модуля в соответствии с требованиями компании. В результате анализа и совместной работы смоделированы механизмы отражения фактических данных по разным статьям в бюджете доходов и расходов. Далее была выполнена настройка функционала модуля и проведено обучение сотрудников с подробным объяснением, как использовать все функциональные возможности системы. Важно отметить, что внедрение программного продукта обеспечило возможность формирования различных расчетов по бюджету с помощью аналитических инструментов и отчетов.

Таким образом, внедрение решения БИТ.ФИНАНС значительно упростило и оптимизировало процессы бюджетирования и планирования, а также позволило компании быстрее реагировать на изменения.

222.PNG

Интеграция 1С:ЗУПс и телеграм-бота

В телеграм-боте формируется файл об отработанном времени сотрудников по каждому объекту. Информация из этого файла автоматически загружается в Табель учета рабочего времени в 1С:ЗУПС. Таким образом, данная интеграция позволяет произвести расчет заработной платы сотрудников по объектам, а затем отразить эти данные в бюджете проекта.

333.PNG

Результаты проекта:

После внедрения программных продуктов были получены следующие результаты:

  1. С внедрением программного продукта БИТ.ФИНАНС компания «ЛИИС Инженерные решения» более точно проводит планирование и анализ деятельности, эффективно управляет ресурсами, грамотно планирует свои операции, рассчитывает объемы заказов и оптимизирует затраты.
  2. Повышена эффективность учёта и контроля МПЗ, что достигнуто в результате автоматизации процессов в едином информационном пространстве, основой которого является программный продукт БИТ.СТРОИТЕЛЬСТВО. Внедрение модуля Снабжение и склад позволило значительно упростить и ускорить процессы учёта, контроля и анализа движения МПЗ в компании.

Экономический эффект:

  1. На 300% ускорился процесс получения управленческой отчетности и на 200% регламентированной отчетности.
  2. На 25% сократились трудозатраты в подразделениях и расходы на материальные ресурсы.
  3. На 20% увеличилась оборачиваемость складских запасов.
  4. На 10% сократились производственных издержек.

Таким образом, в результате внедрения программных продуктов БИТ.СТРОИТЕЛЬСТВО и БИТ.ФИНАНС было достигнуто существенное улучшение производительности и эффективности работы в компании, благодаря чему управление процессами учёта, контроля и планирования стало более прозрачным и легкодоступным для всех сотрудников.

Похожие кейсы

Автоматизация регламентированного и оперативного учета в компании «ПромГражданСтрой» с помощью БИТ.СТРОИТЕЛЬСТВО

Многопрофильная компания «Интеко»

Компания «Интеко» 21 год на рынке недвижимости. За все время присутствия на рынке компания завершила более 80 девелоперских проектов и построила более 7 млн. кв. м. недвижимости.
Подробнее

Группа "Эталон" - одна из крупнейших корпораций в сфере девелопмента и строительства в России

Группа «Эталон» основана в 1987 году. Сегодня компания является одной из крупнейших корпораций в сфере девелопмента и строительства в России. Компания реализует проекты жилой недвижимости для среднего класса в Санкт-Петербурге, а также в Москве и Московской области.
Подробнее

ПИК - крупнейший российский девелопер

Группа компаний "ПИК" - крупнейший девелопер РФ, в активе которого более 16 миллионов кв. м. жилой недвижимости. Основное направление для компании – возведение жилой недвижимости и реализация квартир. География объектов включает Москву, Ярославль, Пермь, Калугу, Обнинск, города Московской и Ростовской областей.
Подробнее

Попробуйте программу в действии прямо сейчас, заказав бесплатную демонстрацию

Я даю Согласие на обработку персональных данных в соответствии с Политикой Конфиденциальности

* - поля, обязательные для заполнения

Новости БИТ.СТРОИТЕЛЬСТВО

Последние новости по продуктам линейки БИТ.СТРОИТЕЛЬСТВО и автоматизации. Все самое новое и интересное о мероприятиях и наших достижениях.

Все новости

11.03.2026

Обновление цен на БИТ.СТРОИТЕЛЬСТВО с 1 апреля

Ознакомьтесь с актуальными изменениями, которые начнут действовать с 1 апреля 2026 года

Смотреть

11.08.2025

День строителя: БИТ.СТРОИТЕЛЬСТВО дарит подарки

Поздравляем с Днём строителя — профессиональным праздником тех, кто своим трудом создаёт комфортную...

Смотреть

Модули БИТ.СТРОИТЕЛЬСТВО

Каждый модуль закрывает весь цикл задач одного из подразделений. Их можно приобрести как одновременно, так и по мере возникновения потребностей у компании

Все модули
Основная поставка

БИТ.СТРОИТЕЛЬСТВО/

Основная поставка

Бухгалтерский и налоговый учет в соответствии со спецификой строительной отрасли

Заказчик

БИТ.СТРОИТЕЛЬСТВО/

Заказчик

Бухгалтерский и налоговый учет заказчика-застройщика

Документооборот

БИТ.СТРОИТЕЛЬСТВО/

Документооборот

Организация и ведение документооборота в строительной компании

Зарплата

БИТ.СТРОИТЕЛЬСТВО/

Зарплата

Кадровый учет и расчет заработной платы по объектам строительства

Снабжение и склад

БИТ.СТРОИТЕЛЬСТВО/

Снабжение и склад

Управление материально-производственными запасами

Спецодежда

БИТ.СТРОИТЕЛЬСТВО/

Спецодежда

Учет спецодежды, СИЗ и форменного обмундирования

Мобильный прораб

БИТ.СТРОИТЕЛЬСТВО/

Мобильный прораб

Мобильное приложение для оперативного учета движения МПЗ на приобъектных складах

Тендеры

БИТ.СТРОИТЕЛЬСТВО/

Тендеры

Подбор поставщиков материалов и определение оптимальной цены поставки

Механизация и Автотранспорт

БИТ.СТРОИТЕЛЬСТВО/

Механизация и Автотранспорт

Планирование и учет работы строительных машин, механизмов и спецтехники

Продажа недвижимости

БИТ.СТРОИТЕЛЬСТВО/

Продажа недвижимости

Управление сделками по продаже недвижимости (CRM)

Аренда

БИТ.СТРОИТЕЛЬСТВО/

Аренда

Учет объектов аренды (помещений, оборудования, спецтехники и т.д.)

MDM (Управление данными)

БИТ.СТРОИТЕЛЬСТВО/

MDM (Управление данными)

Проверка корректного учета нормативно-справочной информации

Казначейство и Бюджетирование

БИТ.СТРОИТЕЛЬСТВО/

Казначейство и Бюджетирование

Планирование и формирование бюджетов по объектам

Управленческий учет

БИТ.СТРОИТЕЛЬСТВО/

Управленческий учет

Управленческий учет и консолидация отчетности по всем направлениям деятельности

Управление строительными проектами

БИТ.СТРОИТЕЛЬСТВО/

Управление строительными проектами

Планирование и анализ хода выполнения работ по проекту

Нет времени долго разбираться в решениях и их внедрении? Просто закажите звонок!

Я даю Согласие на обработку персональных данных в соответствии с Политикой Конфиденциальности

* - поля, обязательные для заполнения